什么是智慧養老?
隨著老年化的加重和“銀發經濟"的興起,國家大力支持養老行業的背景下,智能養老行業迎來發展的良好時期。目前我國養老主要我國的養老行業以居家為基礎,社區為依托,機構為支撐,三種模式相輔相成,互相影響。未來智慧養老在智能硬件和智能平臺的協助下,由“助老”向“用老”和“孝老”迸發。

智慧養老現仍停留在“助老”階段
一般認為,“智慧養老”最早由英國生命信托基金提出,也被稱為“全智能老年系統”,即打破時間和空間的限制,為老年人提供高質量的養老服務。而隨著技術的不斷發展,這一概念的內涵不斷擴大。根據智慧健康養老產業發展行動計劃(2017-2020年)的定義,智慧健康養老是指面向居家老人、社區及養老機構的傳感網系統與信息平臺,并在此基礎上提供實時、快捷、高效、低成本的,物聯化、互聯化、智能化的養老服務。其具體涵義主要有三個方面,分別是智慧助老、智慧用老和智慧孝老。

根據目前的技術和經濟狀況判斷,2017年及以前都可以歸納為智慧養老服務產業的培育期。在此期間,適應養老服務產業的法規、政策、標準和創新體系及可信交易環境將逐步建立,眾多智慧養老服務企業將不斷推陳出新。2018-2020年左右將是智慧養老服務產業的成長期。2020年以后,基于網絡的無形市場規模會逐漸接近傳統的有形市場規模,預計智慧養老服務產業在此時進入行業爆發期,同時智慧養老也將從簡單的“助老”向“用老”和“孝老”方向迸發。

智慧養老市場格局基本建立
(1)從政策端看,2019年是智慧養老的政策元年。據前瞻不完全統計,2019年國家和地方政府共計頒布相關智慧養老政策超過70條,而2018年僅為50條左右。
(2)從需求端看,2019年我國60歲以上老年人口已經達到約2.54億人,占全國人口比重達18.1%,根據《國家應對人口老齡化戰略研究總報告》相關數據,我國人口老齡化已經進入快速發展階段,呈現絕對規模大、發展速度快、高齡化顯著、發展不均衡、波動幅度大等特點。今后一個時期,我國養老服務需求呈現總量和質量雙提升的發展態勢,這將為我國智能養老產業發展帶來極大的機遇和挑戰。
(3)從競爭端看,市場仍處于增量廝殺階段。根據前瞻對三批智慧養老示范企業的統計,示范企業中包括50家信息技術公司,占比43%,其次是養老服務公司24家和醫療科技公司20家。根據億歐2019年5月發布的數據顯示,共有31家公司涉足智慧養老產業。通過整理前瞻統計其中有12家上市公司聚焦智慧養老服務平臺建設,絕大多數商家是通過與政府部門(如民政局)合作,提供綜合解決方案,切入智能養老服務行業。
(4)從技術端看,通用技術包括簡單的定位、人機交互等,而功能性定位則包括生命體征監測、老人異常行為監測、血糖監測等技術;智能硬件技術包括可穿戴設備、便攜式監測設備、自助式檢測設備、監護設備、家庭服務機器人等,服務系統平臺則以大數據、云計算、5G移動互聯網等技術為主。
(5)從模式端看:從運作模式分析,我國實行的“9073”主要以居家養老為主,社區養老為輔。從服務模式分析,主要以醫養模式為主,文化旅游模式為輔。
(6)從體系端看:政策體系和投資體系已經完成“暖場”工作。技術體系中的產品創新正在建立,中國老齡協會于2019年4月發布《需求側視角下老年人消費及需求意愿研究報告指出,目前全球老年用品有6萬多種,而日本就有4萬多種,占2/3多,我國自助開發的產品僅有2000多種。

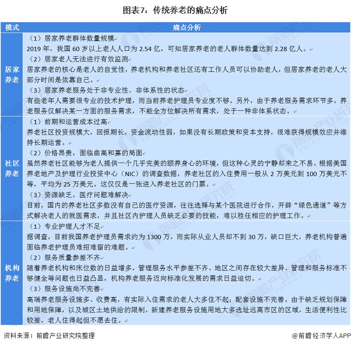
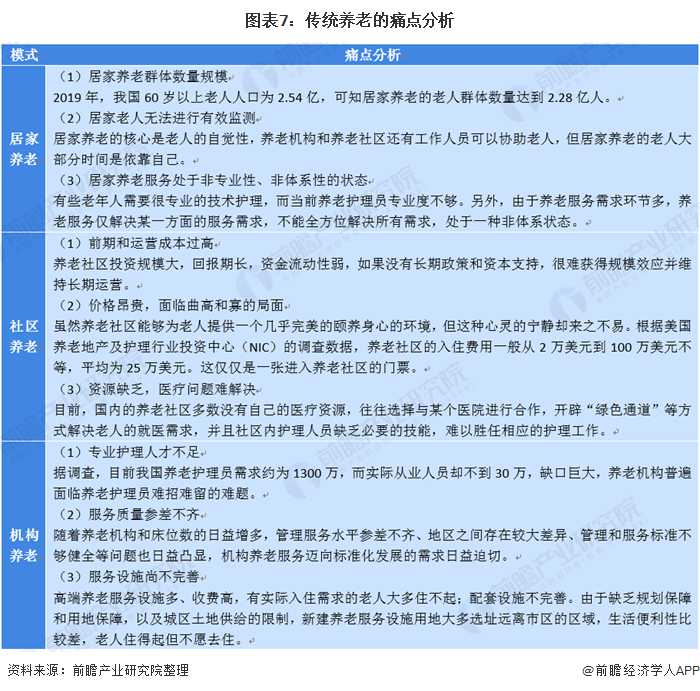
我國養老模式以居家社區為主流
進入21世紀,隨著市場經濟體制不斷完善,社會福利失業也得到了長足的發展。全國推進了社會福利社會化政策,原有的養老服務模式在不斷變革中求生存,同時,各種新的養老服務形式如雨后春筍般破土而出。養老服務可分為三大類,居家養老、機構養老以及社區養老。

截至2019年底,全國60周歲老年人口數量為25388萬人,按照“9073”養老服務格局,則當前我國社區養老護理人數應在1777萬人左右,按照“9064”養老服務格局也有約1523萬人。
根據《智能養老研究動態》,“智能養老”按照空間地點可分為智慧居家、智慧社區和智慧機構三種模式。智能養老也是智慧城市建設的一個重要組成部分,“三網融合”支撐智能養老服務的實施,以“智慧城市”中的大數據應用來完成服務需求,利用技術支撐實現多窗口多領域服務資源的有效對接。目前,全國各地已經積極展開了利用現代信息技術提供社區居家養老服務的探索。
根據我國“9073”的養老服務規劃,應有90%的老人在家中養老,7%的老人在社區養老,3%的老人在養老機構養老,智能養老重點也主要集中在社區居家養老上。

智能設備和養老平臺是智能養老的核心創新
智能養老產業鏈長,涉及行業多,其順利發展需要政府、企業、社會、社區、家庭等多方面力量通力合作。近年來,政府通過各種優惠政策,如購買服務、場地支持等加大對相關技術企業以及智能養老產品、服務的支持力度;同時,通過服務外包等多種方式與服務中介機構、大數據企業、互聯網企業以及相關社會組織、研究機構開展合作,充分發揮各種養老供給主體的專業優勢,進行協同創新。
根據前瞻分析,智能養老的服務鏈上游有智能設備、養老平臺、護工培訓、養老金融、家政服務、文化生活等,其中智能設備和養老平臺是最大區別于傳統養老的部分。

我國機構養老和社區養老的核心問題是運營成本和服務質量難以權衡,社區和機構都涉及到前期巨大的建設成本,而后期運營價格和服務不成正比將影響老人的體驗感。我國以居家養老為核心的主要原因是也為了減少養老前期涉及的建設成本,但居家老人在家存在監測不完善的問題。
居家養老的監測問題、社區養老和機構養老的成本問題,智能設備和信息平臺在一定程度上可以緩解。2019年6月,浙江椿熙堂“互聯網+”智慧養老項目落地,利用智能終端+智慧養老平臺打造沒有圍墻的養老院。政府通過養老服務補貼、政府購買服務項目等形式,為符合條件的低保、獨居、空巢、高齡老年人免費發放智能設備,智慧養老專家愛牽掛與椿熙堂簽訂戰略合作協議,配合項目提供智能終端設備——愛牽掛小鯨智護手環,S3智能手表,愛牽掛遠程智護醫療血壓計,以智能終端設備為服務的入口,搭配智慧健康養老服務信息平臺,構筑統一開放的養老服務體系,通過對平臺服務資源的有效運營,全力打造“沒有圍墻的養老院”。

智能硬件以個性化和多樣化為發展方向
2017年2月,工業和信息化部聯合民政部、國家衛生計生委共同發布了《智慧健康養老產業發展行動計劃(2017-2020年)》,提出要豐富智能健康養老服務產品供給。針對家庭、社區、機構等不同應用環境,發展健康管理類可穿戴設備、便攜式健康監測設備、自助式健康檢測設備、智能養老監護設備、家庭服務機器人等,滿足多樣化、個性化健康養老需求。智能硬件產業可以重點發展國家扶持的智能健康養老服務產品。

智慧養老平臺圍繞健康生活、快樂生活和安心生活
如今智慧養老平臺已成養老流行趨勢,智慧養老平臺運用物聯網、互聯網、移動互聯網技術、智能呼叫、云技術、GPS定位技術等信息技術,創建 “系統+服務+老人+終端”的智慧養老服務模式,大幅度幫助養老機構提升管理效率,并且涵蓋機構養老、居家養老、社區日間照料等多種養老形式,讓老人在家就可以享受到專業、智能的服務。未來的智慧養老平臺為老人提供優越的養老服務,對老人的身體狀態、安全情況和日常活動進行有效監控,全方位滿足老人在生活、健康、安全、娛樂等各方面的需求。

智慧養老產業規模將突破4萬億
近年來受國內信息技術產業與健康養老產業深度融合的刺激,根據中國產業經濟信息網的據統計測算,2019年我國智慧健康養老產業規模近3.2萬億元,近三年復合增長率超過18%,預計到2020年產業規模將突破4萬億元。


—— 以上數據來源于前瞻產業研究院《中國智能養老行業商業模式創新與投資機會深度研究報告》
作者:前瞻產業研究院
鏈接:https://www.zhihu.com/question/499476377/answer/2228303683
來源:知乎





